Mini Sumo Robot
Belirtilenler sadece “Mini Sumo” kategorisi için geçerlidir. Bu kuralların dışında genel kurallar da dikkate alınmalıdır. Yarışmanın Yönetim Komitesi gerek gördüğü takdirde pistlerdeki ölçülerde, yapım aşamasında genel yapıyı bozmayacak değişiklikler yapma hakkına sahiptir. Yarışma günü pistin son halinde yarışılacaktır.
AMAÇ
Bu kategoride yarışmacıların yapmış olduğu otonom robotlar, tarafımızca hazırlanan dohyo adı verilen yuvarlak ring üzerinde mücadele ederek birbirlerini alan dışına çıkartmaya çalışacaklardır.
MÜSABAKANIN TANIMI
Her bir robot için bir operatör ve bir yardımcı kayıt olabilir. Yarışma alanında robotu yarıştıracak kayıtlı kişi (operatör) bulunacaktır. Yarışmacıların, yarışma kurallarına bilmesi ve bu kurallara uyması gerekmektedir. Yarışmadaki robotların otonom olması gerekmektedir. Kazanan, karşılaşma sonucunda hakemlerce ilan edilir.
Müsabakalar yarışmacı sayısına göre 2 dohyoda, gruplar eleme usulüne göre yapılacaktır.
DOHYO ÖZELLİKLERİ VE MÜSABAKA RİNG ALANI
Dohyo tanımı:
- Dohyo müsabaka alanı ve çevresindeki bölümlerden oluşur. Geri kalan alan dohyonun dışı olarak kabul edilir ve bu alanlar için yapılan itirazlar kabul edilmeyecektir.
- Dohyo özellikleri
- Mini Sumo Robot Dohyosu zeminden18 mm yüksekliğinde 77 cm çapında MDF`den imal edilmiş dairedir.
- Ayırma Çizgisi
- Mini Sumo Robot Dohyosunun kenarındaki 2,5 cm`lik beyaz alandır. Beyaz alan Dohyo dahilindedi

Şekil 1: Mini Sumo Dohyo ve Başlangıç Çizgileri Ölçüleri (mm)
ROBOTUN ŞARTNAMESİ VE ROBOTUN TANIMLAMASI
Robotun tanımlaması aşağıdaki gibidir.
- Robotun ayrıntılı tarifi: Mini Sumo Robot 10 cm eninde ve 10 cm derinliğinde (yükseklik sınırlaması yoktur, robot test kutusunda test edilecektir.) ve denetim amaçlı olarak küp şeklindeki bir kutuda saklanabilecek şeklide olmalıdır. %2 hata payı kabul edilecektir.
- Yarışma esnasında robot ölçüleri değişebilir.
- Robot kontrolü: Robotlar otonom olacaklardır. Başlama ve durdurma haricinde hiçbir şekilde uzaktan kumanda kullanılmayacaktır.
- Robotun ağırlığı: Mini Sumo Robotun ağırlığı maksimum 500 gramdır. %1 hata payı kabul
- Başlangıç hareketi: Mini sumo robotlar; hakem kumanda ile iki robotu da aynı anda başlatır, ilk 10 saniyede hareket etmek zorundadır.
- Bıçakların kullanım şartları:
- Robotlara başlangıçta yapılan hakem kontrolünde kâğıt testi uygulanmayacaktır.
- Robotlarda kullanılacak bıçaklar dohyo ve yarışmacılara zarar vermeyecek nitelikte olmalıdır.
- Karşılaşma sırasında piste zarar veren robot o raunttan diskalifiye edilir.
- Sonlandırma hareketi: Raunt bitimi hakem tarafından ilan edilir. Raunt sonunda mini sumo robotların hakem kumandası ile durdurulması zorunlu değildir.
- Yangın önleme tedbirleri: Bataryadan aşırı akım çekimini önlemek için, sigorta ya da koruma devresi kullanılmalıdır. Aksi halde hakemler tarafından hasarlı veya tehlike arz eden robotlara müdahale Müsabaka esnasında yangın tehlikesi veya parlama görülen robotlarda hakem takdiriyle oyun durdurulabilir ve hakemler tarafından müsabakaya devam edilip edilmeyeceği kararı verilebilir. Bu karardan dolayı oyun sonlandırılması halinde durdurulan raunt ve sonraki rauntlar rakip adına 1 etkin puan olarak verilir.
ROBOTLARIN HAREKETLERİ
Robot hareketleri rakibin hareketlerini tespit edip ona göre cevap/saldırı yapacak şekilde tasarlanmalıdır. Eğer hareket şüpheli ise, hakemin işareti ile çalışması kontrol edilebilir. Kontrol işlemi program ayarlaması olmaksızın müsabakanın sona erdirilmesi durumunda yapılır.
ROBOTLARIN TASARIM VE İMALATINDA YASAKLI OLAN NOKTALAR
- Çalışma dalga boyunu (frekansını) etkileyen, rakibin çalışmasını etkileyen (flaşör gibi) her türlü parça yasaklanmıştır. Robotların üzerinde bulunan algılayıcı standart optik sensörlerden yayılan kızıl ötesi sinyaller bu kapsamda değerlendirilmeyecektir.
- Dohyo yüzeyini bir sonraki müsabaka yapılamayacak şekilde çizen ya da hasar veren her türlü parça yasaktır.
- Rakibe karşı saldırı mekanizması ya da silah olarak kullanılmak üzere sıvı, gaz ya da tozlar yasaktır.
- Yanıcı maddeler robota takılamaz.
- Robotlarda kullanılan bataryalar rakip robota, piste ya da kendisine zarar vermeyecek şekilde yerleştirilmelidir.
- Robota herhangi bir atıcı cihaz
- Dohyonun yüzeyine kendini sabitleyen ve hareket etmesini engelleyen hiçbir parça robota takılmaz (örneğin emici vakum, yapıştırıcı vb.).
MÜSABAKA KURALLARI
- Prensip olarak oyun süresi 1 dakikalık 3 raunda dayanır. Yarışma süresince 2 etkin puan alan takım galip olacaktır.
- Eğer karşılaşma sonunda yarışmacılardan sadece biri etkin puanı almışsa, puan alan takım karşılaşmanın galibidir.
- Yarışmacıların 3 raunt sonunda 1-1 ya da 0-0 gibi eşitlik durumlarında müsabaka 1 raunt daha uzatılır. Uzatma süresinde 1 etkin puan alan takım müsabakanın galibi sayılır.
- Uzatma süresinde 1 etkin puan alan takım olmazsa hiçbir takım karşılaşmayı kazanamamışsa veya birbirlerine karşı üstünlük kuramamışlarsa; robotu hafif olan takıma 1 etkin puan verilerek kazanan Robotların ağırlıkları eşitse hakem yazı tura atar.
- İki robot arasındaki karşılaşma sonlanmadan robotlara her türlü bakım ve müdahale yasaktır. (Ancak raunt arasında hakem gözetiminde, pisti terk etmeden, pist dışından teknik destek almadan ve robotta herhangi bir değişiklik yapmadan 30 saniyelik müdahale serbesttir).
MÜSABAKANIN İCRASI VE GÜVENLİK ÖNLEMLERİ
Karşılaşma boyunca yarışmacıların güvenliği için koruyucu gözlük, eldiven ve spor ayakkabısı giyilmelidir. Bu kişisel güvenlik ekipmanları (Gözlük ve Eldiven) yarışmacının sorumluluğunda olup, güvenlik ekipmanları eksik olan yarışmacılar yarıştırılmayacaktır.
OYUNUN BAŞLAMASI
Karşılaşmanın başlaması için sahaya giren yarışmacılarda koruyucu gözlük, eldiven vb. güvenlik ekipmanları bulunmalıdır.
- Hakemler dohyoların ve yarışmacıların durumlarını kontrol ettikten sonra karşılaşmaların başlamasına onay vereceklerdir. Eğer dohyo üzerinde çizik ya da kir olursa hakemler bu dohyonun kullanılıp kullanılmayacağına karar vereceklerdir.
- Karşılaşma, hakem işareti ile yarışmacıların robotların dohyoya yerleştirmesiyle başlayacaktır.
- Karşılaşmada robotların yerleşimi hakemlerin talimatı ile gerçekleştirilir. Yarışmacılar aynı anda ringe robotlarını yerleştirir.
- Robotlar yerleştirildikten sonra hareket ettirilmelerine izin
- Robotlar başlangıç çizgilerinin arkasına yerleştirilir. Robot, başlangıç çizgisinin her iki kenarından dikey olarak uzatılmış çizgilerin üzerine ve içine yerleştirilmelidir.
- Hakem robotların yerlerinin uygun olup olmadığını kontrol edecek. Yerleştirme doğru değilse robot konumlandırması tekrar yapılacaktır.
- Oyun, hakemin kumandaya basarak robotların hareket etmesi suretiyle başlayacaktır.
MÜSABAKANIN SONLANMASI
- Yarışma resmi olarak hakemin duyurusuyla sona
- Hakemler karşılaşmanın bitimi üzerine robotları uzaktan kumanda kullanarak durduracaklardır.
- Yarışmacılar kendilerine belirlenen alandan hareket ederek robotlarını dohyo üzerinden veya dışından alacaklardır.
Bir Karşılaşmanın Tekrar Başlatılması
Aşağıdaki durumlarda karşılaşma askıya alınır ve tekrar devam eder.
- Her iki robot birbirlerine takılıp kalır ve sonraki hareketler mümkün olmaz ise 10 saniye sonunda hakem kararı ile raunt tekrarlanır.
- Her iki robot aynı anda dohyonun dışına düşerse.
- Hakemin kumanda ile başlatma sırasında bir robot kumanda sinyalini algılamadı ise, o anda robot hakem gözetiminde takip edilir ve kontrol edilir, eğer kumanda sinyalini
algılamadığı tespit edilirse raund tekrar edilir.
PUANLAR / ETKİN PUAN
Raundu kazanan aşağıdaki durumlar ışığında belirlenir.
- Eğer rakip dohyonun dışına zorlanmış ve dohyonun dışına temas etmesi sağlandıysa,
- Rakip robot dohyonun dışına kendisi düşer veya dohyonun dışına temas ederse,
- Raunt başladıktan sonra rakip robot 10 saniyeden fazla hareketsiz kalmaya devam ederse, (Diğer robot dohyo dışına temas etmiş olsa bile hareketsiz kalan robot kaybeder)
- Eğer rakibe 2 defa uyarı
UYARI VE CEZALAR
Aşağıdaki hareketlerden birini yapan yarışmacı uyarı alacaktır. Eğer bir yarışmacı 2 uyarı alırsa, 1 etkin puan karşı tarafa verilecektir.
- Daha önce açıklanan Robot hareketleri bölümünde ki ihlaller
- Robot dohyoya yerleştirildikten sonra tekrar konumlandırılırsa.
- Robot dohyoya yerleştirildikten sonra robota müdahale
- Hakemler tarafından görülen hileli/haksız sayılabilecek her türlü
Eğer aşağıdaki durumlar meydana gelirse, rakibe 1 etkin puan verilir.
- Eğer robotlardan parçalar düşerse (Düşen parça 10 gramdan daha fazla ise).
- Başlangıç sinyalinden sonra robot 10 saniye hareket etmediyse, hakem kontrolü yapılacaktır. Kumanda sinyalini algılamadığı tespit edilirse rakibe 1 etkin puan verilecektir.
- Yarışmacılardan karşılaşmanın sonlandırılması için bir müracaat
İHLALLER SONUCU MÜSABAKAYI KAYBETME
Aşağıdaki eylemlerden birisini yapan bir yarışmacı ihlalden dolayı oyunu kaybeder.
- Yarışmacı 5 dakika içerisinde belirlenen dohyoya gelmediğinde.
- Yarışmacı oyunu sabote Örneğin kasıtlı olarak dohyoya hasar vermek, bozmak, kırmak.
- Bir yarışmacının Robot Şartnamedeki şartları ihlal
- Robot “otonom olma” şartlarını gerçekleştiremezse.
- Eğer robottan alev çıkar ve yarışmaya devam edemez duruma
OYUN DIŞI KALMA
Aşağıdaki eylemlerden birini yapan bir yarışmacı oyun dışı kalır, oyunu terk etmeye zorlanır ve sıralama listesine giremez.
- Bir yarışmacının robotu, Robot şartnamesinde belirtilen tanımlamaları ihlal ediyorsa,
- Yarışmacı sportmenlik dışı davranışlar gösterirse. Örneğin saldırgan bir dil kullanırsa, rakibe ve hakeme saldırırsa,
- Yarışmacı kasıtlı olarak rakibine ve/veya rakibin robotuna zarar
ASKIYA ALMA / ERTELEME TALEBİ
- Bir yarışmacı yaralanırsa ve oyun devam edemez ise yarışmacı tarafından durdurma
- Yukarıdaki olayda, hakemler oyuna hemen devam etmek için gerekli düzenlemeleri yapacaklardır.
- Eğer düzenlemeler karşılaşmanın yeniden başlamasına imkân vermiyorsa, rakip müsabaka olmadan galip ilan edilecektir.
İTİRAZLAR
Hakem kararlarına karşı itirazlar hakem heyetine dilekçe verilerek yapılacaktır.
ROBOTLARIN İŞARETLENMESİ
Yarışmaların başladığı gün kayıt esnasında robotların resmi çekilerek üzerlerine etiket yapıştırılacaktır. Bu işlem sonrası etiketi sökülen ya da deforme edilen robotlar yarışmaya devam edemez.
DOHYOYA YERLEŞİM YÖNÜ
- Robotların dohyoya yerleşimini hakemler belirleyecek ve yarışmacılar hakemin belirlediği başlangıç çizgilerine uygun bir biçimde yerleştireceklerdir.
- Mini sumo robotlar karşılaşma başlamadan önce aşağıdaki şekildeki yerleşim kurallarına göre elle, aynı anda yerleştirilmelidir. Dohyo üzerine yerleştirildikten sonra robotun konumunda değişiklik yapılamaz.
- Robotlar yerleştirildikten sonra taktik ayarlamak için bir müdahaleye izin verilemez. Robot yerleştirildikten sonra robota müdahale edilemez.
- Robotlar Şekil 2’de görüldüğü gibi yerleştirilecektir.

Şekil 2. Dohyo üzerine Robot Yerleşimi çeşitleri. Yeşil- Doğru Yerleşim , Kırmızı- Hatalı Yerleşim..
Not: Mini sumo robotlarda kullanılacak Başlatma/Durdurma devresi yarışmacılar tarafından temin edilecektir. Yarışmacılara herhangi bir modül verilmeyecektir. Müsabakalarda raunt sonunda robotların hakem tarafından durdurulması zorunlu değildir
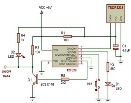
START MODÜLÜN ÇALIŞMASI:
Gerekli besleme gerilimi bağlantısı yapıldığında ilk önce alıcının hangi tuş kodunda on-off yapacağının belirlenmesi gerekir. Bu işlem için devre üzerindeki hafıza butonuna 1 kez basılır ve D1 ledi sürekli yanık duruma geçer, bu durumda verici kumanda üzerinde hafızaya alınmak istenen tuşa arka arkaya 2 kez basılır ve beklenir. D1 ledi söner. Artık kullanıma hazırdır.
Çıkışı on yapmak için kumandadan ilgili tuşa (hafızaya alınan tuş) bir kez basılır. D1 ledi yanar ve söner, D2 ledi yanık kalır. On-off çıkışı 0 volt seviyesine düşer.
Çıkışı off yapmak için kumandadan ilgili tuşa( hafızaya alınan tuş ) bir kez basılır. D1 ledi yanar ve söner, D2 ledi söner. On-Off çıkışı +5 volt seviyesine çıkar.
Bu devre için verici kumandası olarak “RC5” Protokolü kullanan herhangi bir kumanda kullanılabilir. Yarışmalar esnasında yarışmacıların modüllerinin test edilmesi amacıyla uygun bir alanda “Kumanda Deneme Noktası” oluşturulacaktır.

Şekil 3.Start modülün Mikrokontrolöre bağlantısı.

Şekil 4.Start Modülü açık devre şeması.

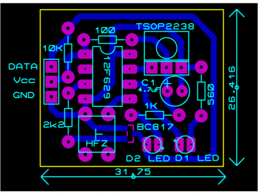
Şekil 5.Start Modülü baskı devre şeması